新闻资讯 / NEWS
您的当前位置:网站首页 > 新闻资讯  > 行业动态

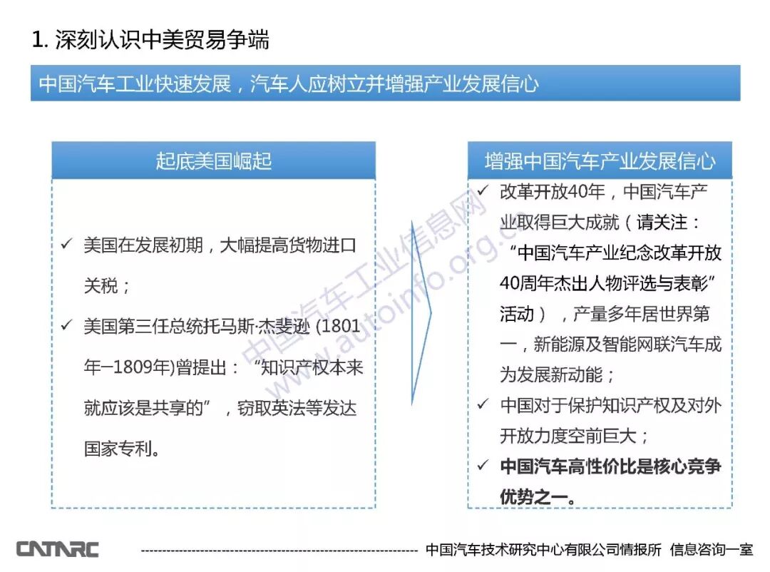
中美贸易争端下的汽车行业发展趋势及建议

发布时间:2018-7-13 15:31:48      点击次数:2169
核心提示    

  中美贸易争端后,中国汽车行业面临的国内外形势更复杂,国内企业应深刻认识其后的影响,抓住行业变革机会。


上一条:网商天下国外游之日本
下一条:整治继续 17.5米平板车可能要凉了

返回列表

您感兴趣的新闻
版权所有:江苏富华交通运输设备有限公司 苏ICP备2023019315号-1 地址:江苏沛县龙固经济开发区